Diagrama de Atividade

UML — Modelando Fluxos e Processos

🎯 Objetivos da Aula

Ao final da aula, o aluno será capaz de:

  • Compreender o que é o Diagrama de Atividade na UML
  • Identificar os elementos principais do diagrama
  • Diferenciar fluxos sequenciais, condicionais e paralelos
  • Utilizar raias (swimlanes) para representar responsabilidades
  • Criar diagramas de atividade para situações reais

📌 Recapitulando: Tipos de Diagramas UML

Diagrama Para que serve
Caso de Uso O que o sistema faz
Classe Estrutura do sistema
Sequência Ordem das interações
Atividade Fluxo de processos e ações

👉 Nesta aula: foco no Diagrama de Atividade

🔄 O que é o Diagrama de Atividade?

É um diagrama UML que representa o fluxo de controle ou de dados dentro de um sistema ou processo.

💡 Pense nele como um fluxograma avançado com suporte a:

  • Condições (decisões)
  • Ações paralelas
  • Responsabilidades por participante (raias)

🧠 Analogia

Imagine uma receita de bolo:

  1. Separar ingredientes
  2. Misturar massa
  3. Se o forno estiver quente → assar
  4. Senão → pré-aquecer o forno → assar
  5. Servir

👉 Esse fluxo é exatamente o que o Diagrama de Atividade modela!

🎯 Quando usar?

  • Modelar processos de negócio (ex: fluxo de compra)
  • Descrever algoritmos complexos
  • Detalhar casos de uso com muitos passos
  • Identificar pontos de decisão e paralelismo

🧩 Elementos do Diagrama de Atividade

Elemento Símbolo Descrição
Nó Inicial ● (círculo cheio) Início do fluxo
Nó Final ⊙ (círculo com borda) Fim do fluxo
Ação / Atividade Retângulo arredondado Uma tarefa ou passo do processo
Decisão (Desvio) ◇ (losango) Ponto de escolha — sim/não, if/else
Merge (Convergência) ◇ (losango) Une caminhos alternativos
Fork (Bifurcação) Barra horizontal Divide em fluxos paralelos
Join (Sincronização) Barra horizontal Sincroniza fluxos paralelos
Raia (Swimlane) Coluna/faixa Representa responsável por ações

▶️ Nó Inicial e Nó Final

  • Nó Inicial → ponto de partida do fluxo

    • Representado por: ● (círculo preto sólido)
  • Nó Final → encerramento do fluxo

    • Representado por: ⊙ (círculo com borda dupla)

💡 Todo diagrama começa com um nó inicial e termina com um nó final.

⚙️ Ações e Atividades

São os passos do processo, representados por retângulos com cantos arredondados.

Exemplos:

  • "Inserir dados do usuário"
  • "Validar formulário"
  • "Salvar no banco de dados"
  • "Enviar e-mail de confirmação"

📌 Cada ação deve ser escrita com verbo no infinitivo

🔀 Decisão e Merge

Decisão → o fluxo se divide em caminhos alternativos conforme uma condição

        ◇ [ senha correta? ]
       / \
    sim   não
     ↓     ↓

Merge → os caminhos alternativos se unem novamente em um único fluxo

⚡ Fork e Join (Fluxo Paralelo)

Alguns processos ocorrem ao mesmo tempo:

  • Fork → divide o fluxo em dois ou mais caminhos paralelos
  • Join → sincroniza os caminhos, esperando todos terminarem

🧠 Exemplo:

Ao confirmar um pedido:

  • Enviar e-mail de confirmação (paralelo)
  • Debitar pagamento (paralelo)
  • ↓ só avança quando ambos terminarem

🏊 Raias (Swimlanes)

As raias dividem o diagrama mostrando quem é responsável por cada ação.

Por que usar?

  • Clareza sobre responsabilidades
  • Útil em processos com múltiplos participantes
  • Facilita identificar handoffs (passagem de responsabilidade)

Exemplo de raias:

  • Cliente | Sistema | Banco

📋 Exemplo 1: Fluxo de Login

Cenário:

Usuário tenta acessar o sistema

Fluxo:

  1. Usuário insere e-mail e senha
  2. Sistema valida as credenciais
  3. Se credenciais corretas → acessa o sistema
  4. Se credenciais incorretas → exibe mensagem de erro
  5. Usuário pode tentar novamente (máximo 3 tentativas)

🧾 Código PlantUML — Login

@startuml
start

:Inserir e-mail e senha;
:Validar credenciais;

if (Credenciais corretas?) then (sim)
  :Redirecionar para o sistema;
else (não)
  :Exibir mensagem de erro;
  if (Tentativas < 3?) then (sim)
    :Permitir nova tentativa;
  else (não)
    :Bloquear conta temporariamente;
  endif
endif

stop
@enduml

📋 Exemplo 2: Processo de Compra Online

Cenário:

Cliente realiza uma compra em e-commerce

Fluxo:

  1. Cliente seleciona produto
  2. Adiciona ao carrinho
  3. Inicia o checkout
  4. Sistema verifica estoque
  5. Se disponível → processa pagamento
  6. Se indisponível → notifica o cliente
  7. Pagamento aprovado → confirma pedido e envia e-mail

🧾 Código PlantUML — Compra Online

@startuml
start

:Selecionar produto;
:Adicionar ao carrinho;
:Iniciar checkout;
:Verificar estoque;

if (Produto disponível?) then (sim)
  :Processar pagamento;
  if (Pagamento aprovado?) then (sim)
    fork
      :Confirmar pedido;
    fork again
      :Enviar e-mail de confirmação;
    end fork
    :Preparar envio;
  else (não)
    :Notificar falha no pagamento;
  endif
else (não)
  :Notificar indisponibilidade;
endif

stop
@enduml

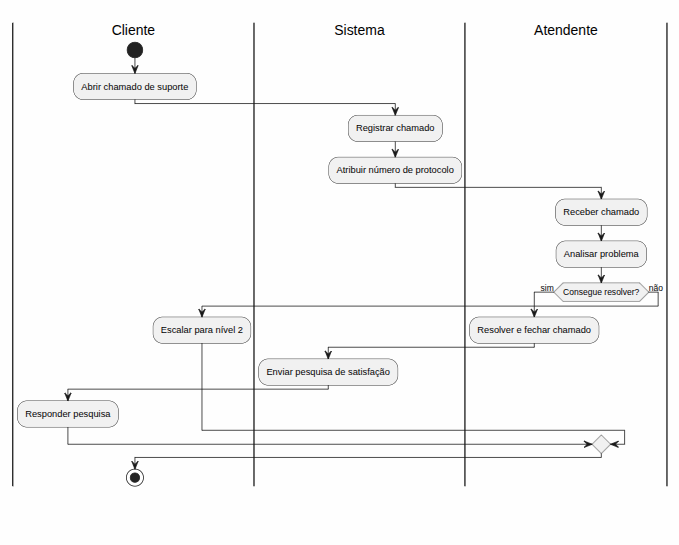
📋 Exemplo 3: Com Raias — Atendimento ao Cliente

Participantes:

  • Cliente
  • Atendente
  • Sistema

🧾 Código PlantUML — Raias

@startuml
|Cliente|
start
:Abrir chamado de suporte;

|Sistema|
:Registrar chamado;
:Atribuir número de protocolo;

|Atendente|
:Receber chamado;
:Analisar problema;

if (Consegue resolver?) then (sim)
  :Resolver e fechar chamado;

  |Sistema|
  :Enviar pesquisa de satisfação;

  |Cliente|
  :Responder pesquisa;
else (não)
  :Escalar para nível 2;
endif

stop
@enduml

⚖️ Diagrama de Atividade vs Caso de Uso

Diagrama de Caso de Uso Diagrama de Atividade
O que o sistema faz Como o processo acontece
Foco em funcionalidades Foco no fluxo de passos
Mostra atores externos Mostra responsáveis (raias)
Visão do cliente Visão do processo interno
Não mostra sequência Mostra sequência e lógica

⚖️ Diagrama de Atividade vs Fluxograma

Fluxograma (tradicional) Diagrama de Atividade (UML)
Sem padrão formal Padrão UML definido
Não suporta paralelismo Suporta Fork/Join
Sem raias por padrão Swimlanes nativas
Uso geral Voltado para software

✍️ Boas Práticas

✔ Escreva ações com verbos no infinitivo: "Validar", "Enviar", "Salvar"
✔ Mantenha o diagrama simples e legível
✔ Use raias quando houver mais de um responsável
✔ Sempre defina nó inicial e nó final
✔ Use Fork/Join quando ações ocorrem em paralelo
✔ Evite diagramas com mais de 15-20 ações — divida em subfluxos

🚫 Erros Comuns

  • Misturar detalhes de código com o fluxo
  • Esquecer o nó inicial ou o nó final
  • Criar decisões sem todas as saídas rotuladas (sim/não)
  • Usar Fork sem o Join correspondente
  • Fazer diagramas grandes demais sem raias para organizar

🧪 Exercício Prático

🎯 Sistema de Matrícula Universitária

Crie um Diagrama de Atividade com o seguinte cenário:

Participantes: Aluno, Sistema, Secretaria

📋 Fluxo esperado:

  1. Aluno seleciona as disciplinas desejadas
  2. Sistema verifica se há vagas disponíveis
    • Se sim → verifica pendências financeiras do aluno
    • Se não → notifica o aluno sobre indisponibilidade
  3. Se não há pendências → efetua a matrícula
  4. Se há pendências → bloqueia a matrícula e notifica
  5. Sistema envia comprovante de matrícula por e-mail
  6. Secretaria confirma o registro

💡 Dica para o exercício:

  • Identifique os pontos de decisão (losangos)
  • Identifique as raias (aluno, sistema, secretaria)
  • Verifique se existe algum fluxo paralelo

🔧 Ferramentas para Criar Diagramas de Atividade

Ferramenta Tipo Link ou Acesso
PlantUML Código (texto) plantuml.com
draw.io Visual (arrastar) app.diagrams.net
Lucidchart Visual (online) lucidchart.com
VS Code Extensão PlantUML Marketplace do VS Code
StarUML Desktop staruml.io

📚 Conclusão

  • O Diagrama de Atividade modela fluxos e processos
  • Possui elementos específicos: Ação, Decisão, Fork, Join, Raias
  • É mais detalhado que o Caso de Uso em termos de como algo acontece
  • Use PlantUML ou draw.io para criar seus diagramas
  • Raias deixam claro quem faz o quê em processos complexos

👉 Dominar esse diagrama é essencial para modelar processos reais!

❓ Perguntas?